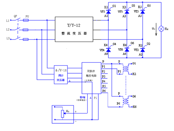
三相橋式全控電路 三相橋式全控電路TR為三相整流變壓器,其接線組別采用Y/Y-12。VT1~VT6為晶閘管元件,FU1~FU6為快速熔斷器。TS為三相同步變壓器,其接線組別采用△/Y-11。P端為集成化六脈沖觸發電路+24V電源輸出端,接脈沖變壓器一次繞組連接公共端。P1~P6端為集成化六脈沖觸發電路功放管V1~V6集電極輸出端,分別接脈沖變壓器一次繞組的另一端。UC端為移相控制電壓輸入端。
整流變壓器容量計算方法 硅鋼片鐵芯輸出問題!